Trong bối cảnh kinh doanh cạnh tranh, việc xây dựng quy trình làm việc rõ ràng và khoa học là chìa khóa để đạt được tăng trưởng bền vững và hiệu quả. Các quy trình vận hành, đặc biệt trong lĩnh vực tài chính, thường phức tạp và có thể thiếu minh bạch nếu chỉ dựa vào trao đổi thủ công hoặc văn bản.
Phần mềm vẽ quy trình làm việc là công cụ giúp doanh nghiệp trực quan hóa, phân luồng công việc và tối ưu hóa nguồn lực. Trong bài viết này, hãy cùng Bizzi khám phá chức năng cụ thể của Top 10 Phần mềm vẽ quy trình làm việc được ưa chuộng nhất hiện nay.
Lợi ích khi ứng dụng phần mềm vẽ quy trình làm việc
Ứng dụng phần mềm vẽ quy trình làm việc (workflow diagram/flowchart software, BPM tool…) mang lại nhiều lợi ích thiết thực cho doanh nghiệp cũng như cá nhân. Một số điểm nổi bật có thể kể đến:
- Trực quan hóa thông tin phức tạp:
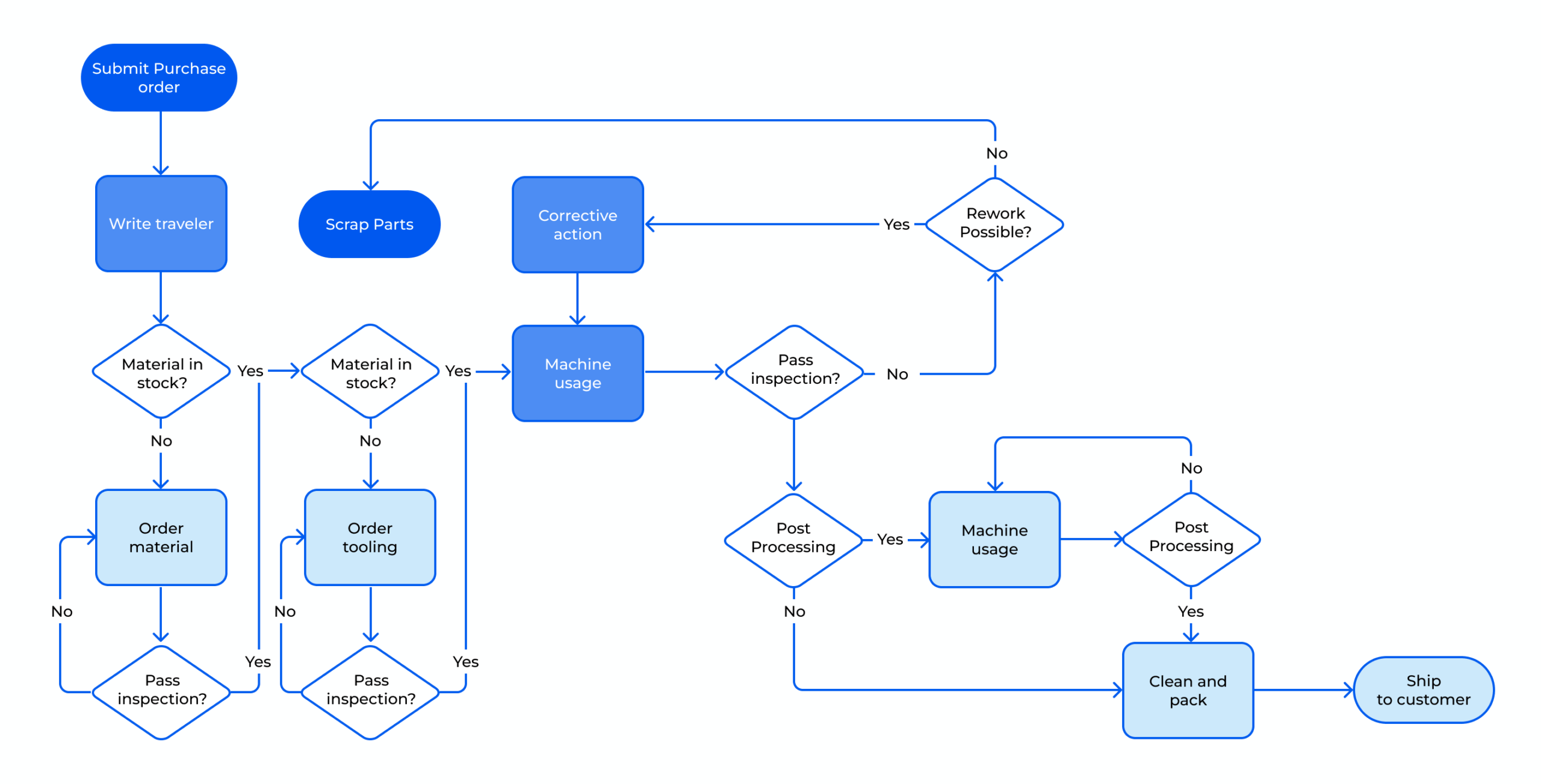
Chuyển đổi các quy trình nhiều bước và dữ liệu lớn thành hình khối, mũi tên dễ hiểu, giúp người xem nắm bắt thông tin nhanh chóng. Ví dụ: thay vì tài liệu phê duyệt dài dòng, một sơ đồ flowchart giúp hiểu luồng công việc.
- Cải thiện giao tiếp và phối hợp nhóm:
Sơ đồ quy trình đóng vai trò như “ngôn ngữ chung” giữa các phòng ban. Mỗi người hiểu rõ vai trò, trách nhiệm của mình, tránh hiểu sai hoặc chồng chéo công việc. Các công cụ hiện đại còn hỗ trợ làm việc nhóm real-time, rất hữu ích cho môi trường hybrid hoặc đa chi nhánh.
- Ra quyết định chính xác và kịp thời:
Quản lý dễ dàng nhận diện “điểm nghẽn” trong quy trình, từ đó điều chỉnh, tối ưu nguồn lực và phân công công việc kịp thời. Sơ đồ tổ chức cũng hỗ trợ hoạch định kế hoạch tái cấu trúc.
- Tiết kiệm thời gian đào tạo & onboarding:
Nhân sự mới có thể nhanh chóng nắm bắt cách công ty vận hành chỉ bằng cách xem sơ đồ quy trình hoặc tổ chức, rút ngắn thời gian hòa nhập.
- Nâng cao hiệu suất & minh bạch trong công việc:
Các sơ đồ như Gantt chart hoặc Kanban cho phép theo dõi tiến độ công việc theo thời gian thực, hiển thị mốc deadline và trách nhiệm, giúp giảm tình trạng “trễ deadline” và tăng hiệu suất. Dữ liệu từ sơ đồ còn dùng để báo cáo nhanh chóng.
- Hỗ trợ doanh nghiệp chuẩn hóa quy trình tài chính:
Việc trực quan hóa các quy trình tài chính bằng phần mềm vẽ sơ đồ quy trình làm việc giúp doanh nghiệp chuẩn hóa, kiểm soát và dễ dàng tự động hóa các quy trình như:
- Phê duyệt chi tiêu nội bộ;
- Xử lý hóa đơn đầu vào và chứng từ điện tử;
- Quản lý công nợ phải trả (AP automation);
- Đối chiếu 3 chiều giữa hóa đơn – hợp đồng – phiếu nhận hàng.
Khi tích hợp với nền tảng như Bizzi.vn, doanh nghiệp có thể chuyển đổi từ mô hình quản lý thủ công sang tự động hóa hoàn toàn, giảm thiểu sai sót và nâng cao năng suất tài chính.
10+ Phần mềm vẽ quy trình làm việc Online tốt nhất 2025
Phần mềm vẽ quy trình làm việc giúp rõ ràng – minh bạch – hiệu quả, từ đó nâng cao năng suất và chất lượng vận hành doanh nghiệp. Dưới đây là Top 10 phần mềm vẽ quy trình làm việc được ứng dụng nhiều nhất hiện nay trong quy mô doanh nghiệp.
1. 1Office
1Office là phần mềm quản trị tổng thể doanh nghiệp “all-in-one”, tích hợp các tính năng quản lý nhân sự, công việc, quy trình, tài liệu và tài chính trên cùng một nền tảng. Giải pháp giúp doanh nghiệp số hóa toàn bộ hoạt động, từ quản lý nhân viên, chấm công – tính lương đến điều hành dự án, phê duyệt quy trình, lưu trữ hồ sơ. Nhờ đó, 1Office hỗ trợ tối ưu hiệu suất, tăng tính minh bạch và giảm chi phí vận hành, phù hợp cho cả doanh nghiệp vừa và nhỏ lẫn các tổ chức lớn muốn chuyển đổi số.
Tính năng nổi bật:
- Số hóa và tự động hóa tới 90% các loại quy trình nghiệp vụ
- Thiết lập quy trình động linh hoạt với điều kiện rẽ nhánh/logic
- Phân công nhiệm vụ, kiểm soát quyền truy cập
- Theo dõi tình trạng từng bước và cảnh báo chậm trễ
- Hỗ trợ ký số trực tiếp; đo lường thời gian hoàn thành, phân tích/đề xuất cải tiến
- Tự động cập nhật KPI/OKR; tự động hóa quy trình phê duyệt và báo cáo
- Tích hợp Low-Code và AI cho phép doanh nghiệp tự chủ thiết kế và tối ưu quy trình
Ưu điểm:
- Giải pháp quản trị tổng thể, tối ưu hóa vận hành
- Giảm chi phí/thời gian, nâng cao độ chính xác
- Tích hợp linh hoạt qua API/Webhook
- Phù hợp với mọi lĩnh vực và quy mô doanh nghiệp.
Hạn chế:
- Tính năng CRM và Marketing còn hạn chế
- Việc thiết kế form quy trình có độ phức tạp cao và khả năng liên kết các quy trình, báo cáo chưa đáp ứng được hết nhu cầu của nhiều doanh nghiệp.
- Chưa thực sự chuyên sâu như các giải pháp chuyên biệt khác, nghiêng về các mảng hành chính công và văn hóa doanh nghiệp.
- Không có bảng dashboard tổng quan dễ sử dụng cho mọi tính năng, chỉ áp dụng cho một số module nhất định
- Bên cạnh chi phí thuê bao, doanh nghiệp cần trả thêm phí triển khai và tham gia đào tạo, mà mức phí triển khai tối thiểu là 5 triệu đồng

2. LucidChart
Lucidchart là một nền tảng vẽ sơ đồ trực tuyến mạnh mẽ, cho phép người dùng tạo ra nhiều loại biểu đồ, sơ đồ và tài liệu hình ảnh một cách dễ dàng nhờ giao diện kéo thả trực quan. Công cụ này nổi bật với tính năng cộng tác thời gian thực, hỗ trợ làm việc nhóm hiệu quả thông qua bình luận và trò chuyện trực tiếp trên sơ đồ. Lucidchart tích hợp sâu rộng với nhiều ứng dụng phổ biến như Google Workspace, Microsoft Office, Slack và Jira, cùng thư viện mẫu và hình dạng phong phú, giúp trực quan hóa thông tin và tối ưu hóa quy trình làm việc.
Tính năng nổi bật:
- Giao diện trực quan, kéo – thả dễ dùng.
- Hỗ trợ cộng tác thời gian thực: nhiều người có thể chỉnh sửa cùng lúc, chat / comment trong bản đồ.
- Tích hợp với nhiều ứng dụng như Google Workspace, Slack, Microsoft Teams, Atlassian,…
- Tự động vẽ sơ đồ từ dữ liệu (data linking): cho phép liên kết Excel, CSV hoặc Google Sheets vào các hình để cập nhật dữ liệu động mà không phải nhập lại thủ công.
- Tích hợp AI / diagram-as-code: có thể tạo sơ đồ từ prompt văn bản hoặc mã (Mermaid) và chuyển đổi giữa biểu đồ mã và hình ảnh.
Ưu điểm:
- Rất mạnh về cộng tác đa người và tích hợp hệ sinh thái công cụ quản lý công việc.
- Khả năng xử lý dữ liệu động giúp sơ đồ luôn cập nhật theo thay đổi.
- Phù hợp với doanh nghiệp cần phối hợp nhiều phòng ban, cần minh bạch và liên kết dữ liệu.
Hạn chế:
- Các tính năng cao cấp thường nằm trong phiên bản trả phí.
- Yêu cầu kết nối internet để làm việc và cộng tác thời gian thực.
- Với sơ đồ cực kỳ phức tạp hoặc lượng lớn đối tượng, hiệu năng có thể giảm.

3. Draw.io
Draw.io (còn gọi là diagrams.net) là một công cụ vẽ sơ đồ và biểu đồ trực tuyến, miễn phí và mã nguồn mở, cho phép bạn tạo ra nhiều loại sơ đồ khác nhau như flowchart, sơ đồ tổ chức, bản đồ tư duy, sơ đồ mạng, v.v.. Bạn có thể sử dụng draw.io trực tiếp trên trình duyệt web mà không cần cài đặt, hoặc tải ứng dụng draw.io Desktop để làm việc ngoại tuyến trên máy tính. Công cụ này có giao diện trực quan, dễ sử dụng với tính năng kéo và thả, tích hợp tốt với các dịch vụ lưu trữ đám mây như Google Drive, OneDrive, Dropbox và hỗ trợ cộng tác nhóm
Tính năng nổi bật:
- Công cụ chỉnh sửa dễ dùng: kéo – thả, nối tự động, thay đổi hình, màu sắc, font, định dạng
- Bảo mật cao: dữ liệu sơ đồ không được lưu trữ trên máy chủ của nhà cung cấp; người dùng kiểm soát nơi lưu (Google Drive, OneDrive, server riêng)
- Hỗ trợ cộng tác trực tuyến: nhiều người làm việc trên cùng sơ đồ, shared cursors, đồng bộ qua đám mây.
- Tích hợp với Confluence / Jira: có plugin để nhúng sơ đồ vào các trang tài liệu nội bộ.
- Hỗ trợ nhiều loại sơ đồ: flowchart, UML, mindmap, biểu đồ tổ chức, sơ đồ kỹ thuật.
Ưu điểm:
- Miễn phí / chi phí thấp so với nhiều công cụ thương mại.
- Linh hoạt trong lưu trữ, không ràng buộc người dùng vào hệ thống riêng.
- Hỗ trợ nhiều loại sơ đồ flowchart, mindmap, sơ đồ tổ chức
- Dùng được online hoặc offline
- Phù hợp với tổ chức dùng Atlassian (Confluence / Jira) nhờ tích hợp gọn.
Hạn chế:
- Thiếu các tính năng tự động hóa nâng cao như AI hoặc data linking động.
- Giao diện và trải nghiệm người dùng không hiện đại như các công cụ thương mại cao cấp.
- Khi sơ đồ quá lớn hoặc phức tạp, cần quản lý hiệu suất, vì có thể chậm.

4. Edraw Org Chart
Edraw Org Chart là phần mềm dễ sử dụng giúp tạo sơ đồ tổ chức và các sơ đồ quy trình khác một cách nhanh chóng và trực quan, với nhiều mẫu có sẵn và khả năng tùy chỉnh linh hoạt như thêm hình ảnh, liên kết, và xuất file ở nhiều định dạng. Phần mềm cung cấp các tính năng tự động sắp xếp, áp dụng chủ đề thiết kế chuyên nghiệp, và có thể nhập dữ liệu từ Excel để tạo sơ đồ một cách hiệu quả.
Tính năng nổi bật:
- Mẫu sơ đồ tổ chức chuyên nghiệp sẵn có, tự động sắp xếp phần tử khi thêm đối tượng.
- Cho phép tùy chỉnh format: màu sắc, fonts, hình ảnh, liên kết.
- Cập nhật dữ liệu từ Excel để tự động vẽ hoặc chỉnh sửa sơ đồ.
Ưu điểm:
- Rất phù hợp cho sơ đồ tổ chức nhân sự.
- Giao diện thân thiện, trực quan cho người dùng không chuyên.
Hạn chế:
- Không mạnh về biểu đồ workflow phức tạp hoặc logic rẽ nhánh nhiều lớp.
- Khó mở rộng và tích hợp với các hệ thống tài chính hoặc ERP lớn.

5. ThinkComposer
Phần mềm vẽ quy trình làm việc ThinkComposer cho phép tạo sơ đồ tư duy và quy trình phức tạp, hỗ trợ nhiều lớp thông tin, phù hợp cho phân tích kinh doanh và thiết kế hệ thống. ThinkComposer là phần mềm miễn phí, nguồn mở dùng để vẽ sơ đồ tư duy và sơ đồ quy trình, cho phép người dùng tạo ra các sơ đồ đa cấp độ, mô hình kinh doanh, biểu đồ thời gian, v.v., với tính năng tùy chỉnh đối tượng và chèn hình ảnh, liên kết, tệp tin. Phần mềm này phù hợp cho các chuyên gia và dự án phức tạp, cung cấp khả năng xuất báo cáo sang các định dạng như PDF, XPS, HTML và hỗ trợ mở rộng thông qua plugin.
Tính năng nổi bật:
- Tạo sơ đồ đa tầng, biểu đồ cấu trúc, mô hình quan hệ.
- Hỗ trợ ghi chú, chú thích, liên kết giữa các phần tử.
- Xuất dữ liệu sơ đồ dưới dạng XML, TXT hoặc các định dạng linh hoạt.
Ưu điểm:
- Phù hợp với người dùng kỹ thuật hoặc doanh nghiệp cần phân tích hệ thống / dữ liệu.
- Cho phép tùy biến sâu từng phần tử trong sơ đồ.
Hạn chế:
- Giao diện và cách sử dụng khó tiếp cận cho người mới làm quen.
- Hiệu năng có thể chậm khi sơ đồ rất lớn.

6. RFFlow
RFFlow là phần mềm đồ họa giúp người dùng dễ dàng tạo ra các loại biểu đồ và sơ đồ chuyên nghiệp như sơ đồ quy trình, sơ đồ tổ chức, biểu đồ điện tử và nhiều hơn nữa nhờ các mẫu có sẵn và tính năng kéo thả. Phần mềm này hỗ trợ tạo sơ đồ kích thước lớn, dễ dàng sao chép sang các ứng dụng Microsoft Office, lưu dưới nhiều định dạng ảnh (GIF, JPEG) và HTML, đồng thời có tính năng tìm kiếm, thay thế và kiểm tra chính tả.
Tính năng nổi bật:
- Đa mẫu sơ đồ dựng sẵn chuyên cho các lĩnh vực kỹ thuật / kinh doanh.
- Cho phép xuất sơ đồ ra hình ảnh, PDF và sao chép sang các ứng dụng Office.
- Công cụ sắp xếp logic phần tử tự động giúp sơ đồ gọn gàng.
Ưu điểm:
- Ổn định và lâu năm, thích hợp với môi trường desktop truyền thống.
- Dễ sử dụng cho các sơ đồ tiêu chuẩn, ít tính năng “nâng cao”.
- Template đa dạng
Hạn chế:
- Chỉ chạy trên Windows.
- Giao diện lỗi thời, thiếu hỗ trợ cộng tác trực tuyến.
- Không mạnh về tích hợp với hệ thống tài chính hay tự động hóa.

7. Pencil Project
Pencil Project là công cụ mã nguồn mở miễn phí, thường dùng để thiết kế wireframe, mockup ứng dụng và vẽ sơ đồ cơ bản. Pencil Project tạo bản mẫu giao diện người dùng (GUI) miễn phí và mã nguồn mở, giúp người dùng vẽ các loại giao diện khác nhau.
Ngoài ra, Pencil Project còn hỗ trợ liên kết giữa các trang, duyệt và sử dụng các đối tượng clipart từ internet, đồng thời cho phép xuất bản vẽ ra nhiều định dạng phổ biến như PNG, PDF, HTML. Công cụ này được phát triển bởi Evolus và có thể sử dụng trên nhiều hệ điều hành khác nhau.
Tính năng nổi bật:
- Hỗ trợ xuất / nhập file hình ảnh, PDF, SVG.
- Tùy chỉnh phần tử, kiểu dáng, nhãn sơ đồ.
- Hoạt động trên web hoặc thiết bị di động (iOS/Android).
Ưu điểm:
- Miễn phí, mã nguồn mở; nhẹ và dễ dùng cho sơ đồ cơ bản.
- Phù hợp cho đối tượng trình bày giao diện / mockup + sơ đồ nhẹ.
Hạn chế:
- Ít cập nhật; không chuyên cho workflow doanh nghiệp.
- Thiếu tính năng nâng cao như kết nối dữ liệu hay logic quy trình.

8. Diagram Designer
Phần mềm Diagram Designer được biết đến là phần mềm nhỏ gọn, miễn phí, hỗ trợ vẽ sơ đồ, biểu đồ và thiết kế slide đơn giản, phù hợp cho người cần công cụ nhanh – nhẹ.
Tính năng nổi bật:
- Giao diện kéo-thả đơn giản, hỗ trợ thay đổi màu, kích thước, kiểu text.
- Xuất sơ đồ dưới dạng hình ảnh, PDF, HTML.
- Có chức năng kiểm tra chính tả, thuyết trình sơ đồ (slide).
Ưu điểm:
- Nhẹ, miễn phí, dễ làm quen cho sơ đồ cơ bản.
- Thích hợp với doanh nghiệp nhỏ hoặc sử dụng nội bộ đơn giản.
Hạn chế:
- Không hỗ trợ plugin / mở rộng.
- Không hỗ trợ làm việc nhóm hoặc tính năng tích hợp sâu.
9. Graphviz
Graphviz là phần mềm vẽ quy trình làm việc mạnh mẽ từ dữ liệu dưới dạng mã lệnh DOT. Đây là phần mềm đồ họa miễn phí, trực quan và dễ sử dụng, cho phép người dùng tạo ra nhiều loại sơ đồ, biểu đồ và hình minh họa chỉ bằng thao tác kéo thả đơn giản. Phần mềm có giao diện thân thiện, hỗ trợ tạo ảnh 2D/3D và chỉnh sửa vector, đồng thời cho phép xuất file sang nhiều định dạng phổ biến như PNG, JPG, PDF.
Tính năng nổi bật:
- Tạo sơ đồ từ mã lệnh (DOT) và tự động căn chỉnh layout (hierarchy, circular).
- Phù hợp với sơ đồ hệ thống lớn, mạng máy tính, biểu đồ phức tạp.
Ưu điểm:
- Rất mạnh khi xử lý sơ đồ lớn, tự động sắp xếp tốt.
- Tạo ra sơ đồ phức tạp, tự động căn chỉnh bố cục tối ưu
- Ít phụ thuộc GUI, dễ tích hợp qua script hoặc công cụ DevOps.
Hạn chế:
- Không có giao diện kéo-thả; cần kiến thức về ngôn ngữ DOT.
- Hạn chế mã màu và tính năng tùy chỉnh
- Khó tiếp cận người dùng phổ thông.
- Không hỗ trợ team-work trực tiếp

10. PlantUML
PlantUML là một công cụ mã nguồn mở cho phép người dùng tạo sơ đồ từ văn bản thuần túy theo cú pháp đặc thù, thay vì sử dụng giao diện đồ họa. Công cụ này rất hữu ích cho các nhà phát triển phần mềm để tự động hóa quá trình tạo các sơ đồ UML và các loại biểu đồ khác, từ đó giúp truyền đạt thông tin phức tạp một cách hiệu quả, quản lý phiên bản tốt hơn và tăng năng suất làm việc.
Tính năng nổi bật:
- Vẽ sơ đồ dựa trên văn bản / script; hỗ trợ nhiều loại sơ đồ như UML, sequence, activity, class.
- Xuất ảnh PNG, SVG hoặc tích hợp vào tài liệu mã khác.
Ưu điểm:
- Thích hợp cho lập trình viên hoặc người thích làm việc bằng mã.
- Dễ tích hợp với hệ thống CI/CD hoặc tài liệu mã nguồn.
Hạn chế:
- Cần Java; giao diện không trực quan cho người không quen với code.
- Khó cho người dùng không có kỹ thuật.

Sau khi đã sơ đồ hóa các quy trình như duyệt chi phí, xử lý hóa đơn hay thanh toán nội bộ nhờ các phần mềm vẽ quy trình làm việc kể trên, doanh nghiệp không nên dừng lại ở mức bản vẽ. Hãy tích hợp ngay Bizzi – Bộ giải pháp cho phòng tài chính hiện đại để biến sơ đồ đó thành quy trình tự động hóa thực thi:
- Các bước phê duyệt chi phí trong sơ đồ sẽ được Bizzi thiết lập thành luồng phê duyệt điện tử.
- Hóa đơn được Bizzi tự động quét, đối chiếu và chuyển qua các bước xử lý theo đúng sơ đồ mà bạn đã xây dựng.
- Mọi thao tác thủ công (nhập liệu, gửi email, chờ phê duyệt) được thay thế bằng quy trình số hóa, đồng bộ với phần mềm kế toán/ERP.
Với cách làm này, sơ đồ không chỉ là “hình vẽ tham khảo” mà thực sự trở thành quy trình sống, giúp doanh nghiệp tối ưu thời gian, tăng tính minh bạch và giảm sai sót. Bizzi chính là cầu nối biến bản vẽ thành hành động.
Hướng dẫn các bước điển hình của phần mềm vẽ quy trình làm việc hiệu quả trong doanh nghiệp
Dưới đây là 05 bước được thiết kế trong các phần mềm vẽ quy trình làm việc. Việc follow theo các bước vẽ sơ đồ quy trình không chỉ mang tính hình thức mà còn đảm bảo hiệu quả thực tế trong quản trị doanh nghiệp:
Bước 1: Xác định mục tiêu và phạm vi quy trình
- Làm rõ mục tiêu chính: sơ đồ được vẽ để tối ưu hiệu suất, chuẩn hóa quy trình hay đào tạo nhân sự?
- Xác định phạm vi: quy trình thuộc bộ phận nào, bao gồm những hoạt động nào, đầu vào và đầu ra ra sao.
- Hiểu rõ thứ tự các bước và kết quả mong muốn của sơ đồ.
Bước 2: Thu thập thông tin chi tiết
- Lấy dữ liệu từ tài liệu nội bộ, quy trình hiện có hoặc phỏng vấn trực tiếp các nhân sự đang thực hiện.
- Xác định các “điểm nghẽn” (bottlenecks) hoặc bước thừa để loại bỏ trước khi vẽ.
Bước 3: Lựa chọn phần mềm và xây dựng sơ đồ
- Chọn công cụ phù hợp với nhu cầu: vẽ biểu đồ luồng công việc (flowchart), sơ đồ quy trình nghiệp vụ (BPMN), hay sơ đồ tổ chức (org chart).
- Các hình dạng, mũi tên, điều kiện “nếu – thì” cần rõ ràng và logic.
Bước 4: Thêm thông tin chi tiết và trực quan hóa
- Ghi rõ người phụ trách, thời gian thực hiện, tài liệu liên quan cho từng bước.
- Sử dụng màu sắc, biểu tượng hoặc liên kết để sơ đồ dễ nhìn, dễ hiểu.
- Có thể gắn các quy định hoặc KPI để hỗ trợ quản lý.
Bước 5: Kiểm tra, cải thiện và cập nhật liên tục
- Tổ chức phiên review nội bộ để thu thập phản hồi.
- Cập nhật định kỳ khi doanh nghiệp thay đổi cơ cấu hoặc áp dụng công nghệ mới.
Nói cách khác, tuân thủ các bước trên giúp sơ đồ quy trình không chỉ là tài liệu tham khảo mà trở thành công cụ thực sự hỗ trợ điều hành và cải tiến doanh nghiệp. Lưu ý rằng việc vẽ sơ đồ quy trình là một quá trình liên tục và cần được cập nhật khi doanh nghiệp thay đổi.
Tiêu chí lựa chọn phần mềm vẽ quy trình làm việc phù hợp cho doanh nghiệp của bạn
Khi chọn phần mềm vẽ quy trình làm việc, doanh nghiệp cần cân nhắc một số tiêu chí quan trọng để đảm bảo tính phù hợp và hiệu quả:
Nhu cầu và mục đích sử dụng
Xác định rõ loại sơ đồ doanh nghiệp cần xây dựng: sơ đồ tổ chức, quy trình nghiệp vụ, luồng công việc tài chính hay sơ đồ kỹ thuật. Mục đích càng cụ thể, bạn càng dễ chọn đúng công cụ đáp ứng nhu cầu.
Độ phức tạp của quy trình
Với các sơ đồ đơn giản, phần mềm trực tuyến miễn phí như Draw.io hoặc Miro là đủ. Nếu quy trình của bạn phức tạp, có nhiều tầng kiểm duyệt, hãy ưu tiên các công cụ chuyên sâu như Lucidchart hoặc Bizagi Modeler.
Khả năng cộng tác và làm việc nhóm
Một tiêu chí quan trọng trong thời đại làm việc hybrid: phần mềm cần hỗ trợ chỉnh sửa real-time, bình luận, và phân quyền người dùng. Điều này giúp các bộ phận như Kế toán, Tài chính, Nhân sự hay Vận hành phối hợp trơn tru hơn.
Khả năng tích hợp với hệ thống hiện có
Phần mềm lý tưởng nên kết nối được với ERP, CRM, hoặc giải pháp tài chính như Bizzi.vn, giúp quy trình vẽ ra không chỉ là “bản thiết kế” mà còn có thể tự động hóa trong thực tế.
Ví dụ: Khi bạn mô hình hóa luồng xử lý hóa đơn hoặc phê duyệt chi phí trên sơ đồ, hệ thống Bizzi.vn có thể triển khai tự động hóa trực tiếp các bước này.
Ngân sách và mô hình giá
Cân nhắc giữa giải pháp miễn phí (Draw.io, Miro basic) và các gói trả phí theo người dùng (Lucidchart, Visio).
Doanh nghiệp nên chọn phần mềm có thể mở rộng linh hoạt theo quy mô và mức độ phức tạp của quy trình.
Thân thiện với người dùng
Một công cụ dễ học, dễ sử dụng giúp tiết kiệm thời gian đào tạo và tăng tốc triển khai. Giao diện trực quan, thao tác kéo – thả và khả năng dùng mẫu sẵn có là điểm cộng lớn.
Tuân thủ quy định và bảo mật dữ liệu
Đặc biệt với quy trình tài chính – kế toán, phần mềm phải đáp ứng chuẩn bảo mật dữ liệu (ISO, GDPR) và có tính năng phân quyền rõ ràng, đảm bảo an toàn cho thông tin nội bộ.
Lựa chọn phần mềm dựa trên các tiêu chí này giúp doanh nghiệp không chỉ vẽ sơ đồ nhanh chóng, đẹp mắt mà còn biến nó thành công cụ quản trị hiệu quả, đồng hành cùng sự phát triển lâu dài.
Sau khi doanh nghiệp đã lựa chọn và xây dựng sơ đồ quy trình bằng phần mềm, bước tiếp theo quan trọng là chuyển đổi từ sơ đồ “trên giấy” sang quy trình số hóa. Đây chính là lúc doanh nghiệp cần một công cụ đắc lực, có khả năng tự động hoá toàn diện và Bizzi – trợ lý kế toán hiện đại chính là giải pháp tiên phong trong lĩnh vực này.
Tính năng nổi bật của Bizzi:
- Tự động hóa nhập liệu và xử lý chứng từ: Hóa đơn giấy và điện tử được Bizzi quét – đọc – đối chiếu tự động nhờ công nghệ OCR và AI, loại bỏ thao tác gõ tay thủ công.
- Phê duyệt điện tử theo sơ đồ quy trình: Các bước phê duyệt chi phí, thanh toán được thiết lập theo đúng flow đã vẽ, đảm bảo minh bạch, đúng người – đúng việc.
- Tích hợp toàn diện với hệ thống ERP: Bizzi đồng bộ dữ liệu trực tiếp, giúp kế toán không cần nhập liệu lại, giảm sai sót và tiết kiệm thời gian.
- Báo cáo và cảnh báo tức thời: Hệ thống tự động tổng hợp, phân tích dữ liệu tài chính – kế toán để đưa ra báo cáo nhanh, cảnh báo rủi ro bất thường.

Nhờ số hóa và tự động hóa bằng Bizzi, doanh nghiệp có thể giảm tới 90% thao tác thủ công trong kế toán – tài chính, đồng thời nâng cao tính minh bạch, kiểm soát và hiệu suất vận hành.
Kết luận
Phần mềm vẽ quy trình làm việc là công cụ không thể thiếu, mang lại nhiều lợi ích từ trực quan hóa thông tin, cải thiện giao tiếp, ra quyết định chính xác đến tăng hiệu suất và minh bạch trong công việc. Sử dụng phần mềm vẽ sơ đồ quy trình là bước đầu tiên để chuẩn hóa vận hành và tài chính.
Việc sở hữu quy trình vận hành rõ ràng, được thiết kế và tối ưu hóa bằng các công cụ này là nền tảng vững chắc cho việc triển khai thành công các giải pháp tự động hóa tài chính chuyên biệt – điển hình là Bizzi.vn. Bizzi là “trợ lý kế toán” đắc lực, tinh gọn và quản lý chi phí, thu hồi công nợ và thanh toán B2B để bạn có nhiều thời gian hơn cho việc phát triển kinh doanh..
Liên hệ Bizzi.vn để được tư vấn về giải pháp quản lý chi phí và tự động hóa tài chính toàn diện, giúp doanh nghiệp bạn vận hành một cách tinh gọn và hiệu quả nhất!
- Đăng ký dùng thử sản phẩm của Bizzi: https://bizzi.vn/dang-ky-dung-thu/
- Đặt lịch demo: https://bizzi.vn/dat-lich-demo/